Instance Verification Kit (IVK)
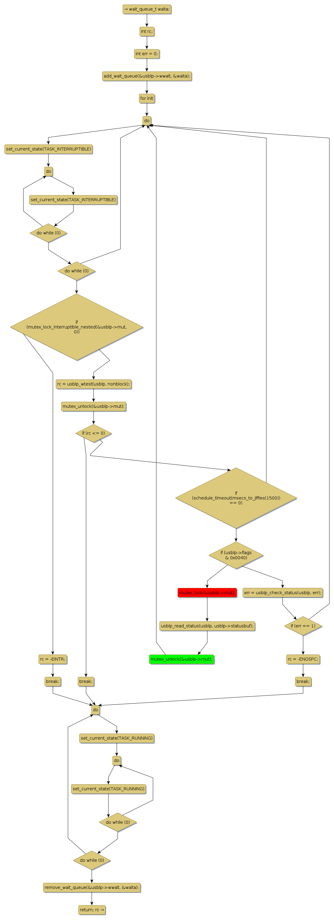
mutex lock @ [25282+24+/linux-3.19-rc1/drivers/usb/class/usblp.c]
Instance Signature: mut
|
The Matching Pair Graph:
|
|
Function Name
|
Control Flow Graph (CFG)
|
Events Flow Graph (EFG)
|
Source Correspondence
|
|
usblp_wwait
|
|
|
[24648+11+/linux-3.19-rc1/drivers/usb/class/usblp.c]
|